网站首页
学校概况
学校简介
管理团队
规章制度
学校位置
学校动态
校园动态
校园公告
媒体关注
校园风景
责任督学
党旗荡漾
党建动态
时政要闻
教师中心
专家引领
教师风采
名优教师
教师活动
学生中心
学生风采
社团活动
七彩生活
队团工作
校园之星
教育科研
常规管理
教学研讨
课例分享
教学资源
语文
数学
英语
理化生
政史地
音体美
招生资讯
后勤保障
阳光厨房
采购信息
学校全景
校长信箱
OA系统
智慧教育
学科资源
搜索
网站首页
学校概况
学校简介
管理团队
规章制度
学校位置
学校动态
校园动态
校园公告
媒体关注
校园风景
责任督学
党旗荡漾
党建动态
时政要闻
教师中心
专家引领
教师风采
名优教师
教师活动
学生中心
学生风采
社团活动
七彩生活
队团工作
校园之星
教育科研
常规管理
教学研讨
课例分享
教学资源
语文
数学
英语
理化生
政史地
音体美
招生资讯
后勤保障
阳光厨房
采购信息
校园公告
让每个孩子享有成功的快乐
校园动态
校园公告
媒体关注
校园风景
责任督学
所在位置:
首页
>
学校动态
>
校园公告
>
正文
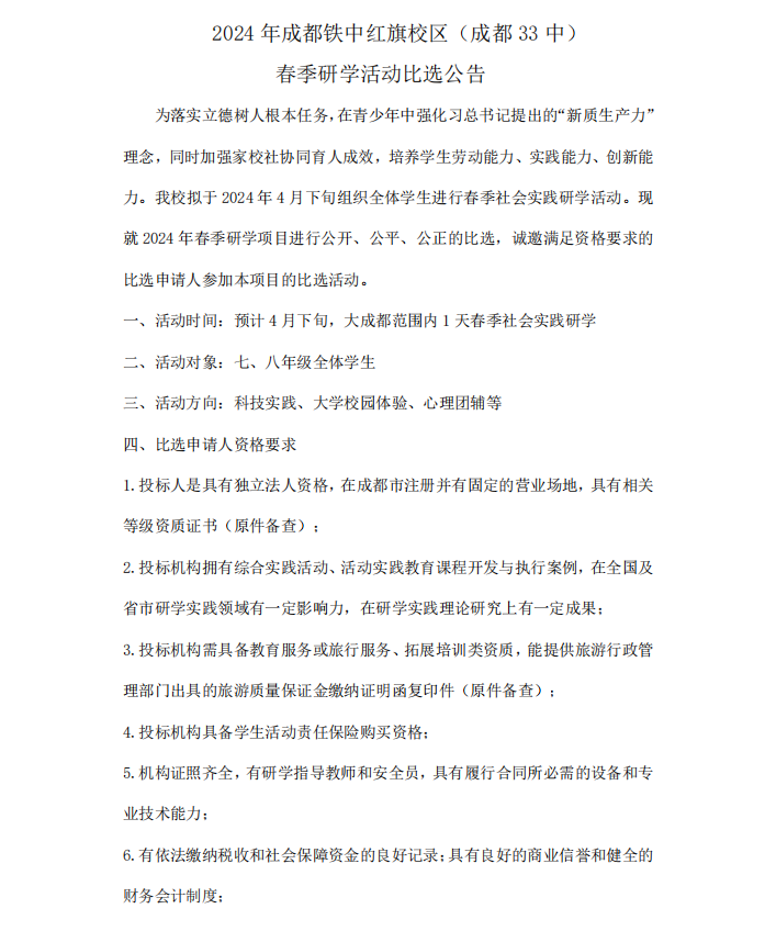
2024年成都铁中红旗校区(成都33中) 春季研学活动比选公告
发表时间:2024-3-20 12:32:05 来源:成都铁中红旗校区 编辑:成都铁中红旗校区
来源:成都铁中红旗校区 编辑:成都铁中红旗校区
友情链接
全国教育网站
大学网站
成都中学网站
教学资源网站
招生考试信息网
中国教育新闻网
国家留学网
中央电化教育馆
四川省电化教育馆
四川省教育科学研究所
北京大学
中国人民大学
北京师范大学
浙江大学
复旦大学
上海交通大学
厦门大学
电子科技大学
四川大学
西南财经大学
中国人民公安大学
成都树德中学
成都七中
成都石室中学
成都外国语学校
成都市大弯中学
成都玉林中学
双流中学
国家基础教育资源网
四川基础教育资源网
高考资源网
中学学科网
成都市中小学教师继续教育网
成都招生考试网
四川招生考试信息网